Cook Ec Motor Exhaust Fan Controls Diagram Electronically Co

Ec motors & fan applications Fan exhaust control diagram schematic typical dwg power motor disconnect Close control ec plug fan range: engineering data manual 50/60hz

Sandra: More Diy wind turbine electric fan

Sandra: More Diy wind turbine electric fan

Exhaust fan schematic diagram Ec fan technology in caps hvac equipment Typical exhaust fan control diagram schematic

금성풍력, 원심식 ec fan 개발 완료

Sandra: more diy wind turbine electric fanElectronically commutated motor fans Electric fan: winding diagram and its connectionAnsul system electrical wiring diagram.

Motor fan motors ecm ec bldc inverter hvac vfd evaporator speed technology china difference caps equipment tesla integrated fans frequency[diagram] wiring diagram of exhaust fan Cook exhaust fanTable fan winding diagram.

Wiring Diagram Of Electric Fan Wiring Saum Hadi Wiring Diagram

Rechargeable table fan circuit diagram

Fan diagram wiring wire relay need second 12volt delay adjustable diagrams thermal do 2010 posted drawingGas ec temperature speed fan controller Exhaust cookCook exhaust fan.

Cooker extractor fan wiring diagram3 speed electric fan motor wiring diagram how to replace condensor fan Need a 2 second delay on a 12volt wireAhu 110v 230v ec centrifugal radial fan blower large airflow ec blower.

TYPICAL EXHAUST FAN CONTROL DIAGRAM SCHEMATIC

Electric fan schematic diagram best of

Ebm ec axial exhaust fan replacement suppliers and manufacturers chinaTemperature controlled exhaust fan Wiring diagram of electric fan wiring saum hadi wiring diagramExhaust fan circuit diagram.

Exhaust fan schematic diagramCondenser fan motor diagram [diagram] wiring electric fan diagramFan motor table electric rewinding diagram speed services wiring turbine wind ceiling.

[DIAGRAM] Wiring Diagram Of Exhaust Fan - MYDIAGRAM.ONLINE

Kitchen exhaust fan motor wiring diagram switch electrical broan

Exhaust fan motor control overview and diagramTable fan connection diagram and internal circuit Electronically commutated motorsFan circuit diagram.

Soler palau usa brand model txb belt drive centrifugal up blast roofHeating and cooling thermostat wiring diagram .

AHU 110v 230v ec centrifugal radial fan blower large airflow ec blower
News - UL Certified Constant Airflow Fan Motor 120VAC Input 45W

News - UL Certified Constant Airflow Fan Motor 120VAC Input 45W

Need a 2 second delay on a 12volt wire - Miscellaneous Hardware

Need a 2 second delay on a 12volt wire - Miscellaneous Hardware

Close Control EC Plug Fan Range: Engineering Data Manual 50/60Hz | PDF

Close Control EC Plug Fan Range: Engineering Data Manual 50/60Hz | PDF

Exhaust Fan Schematic Diagram

Exhaust Fan Schematic Diagram

Sandra: More Diy wind turbine electric fan

Sandra: More Diy wind turbine electric fan

Ansul System Electrical Wiring Diagram - Wiring Diagram

Ansul System Electrical Wiring Diagram - Wiring Diagram

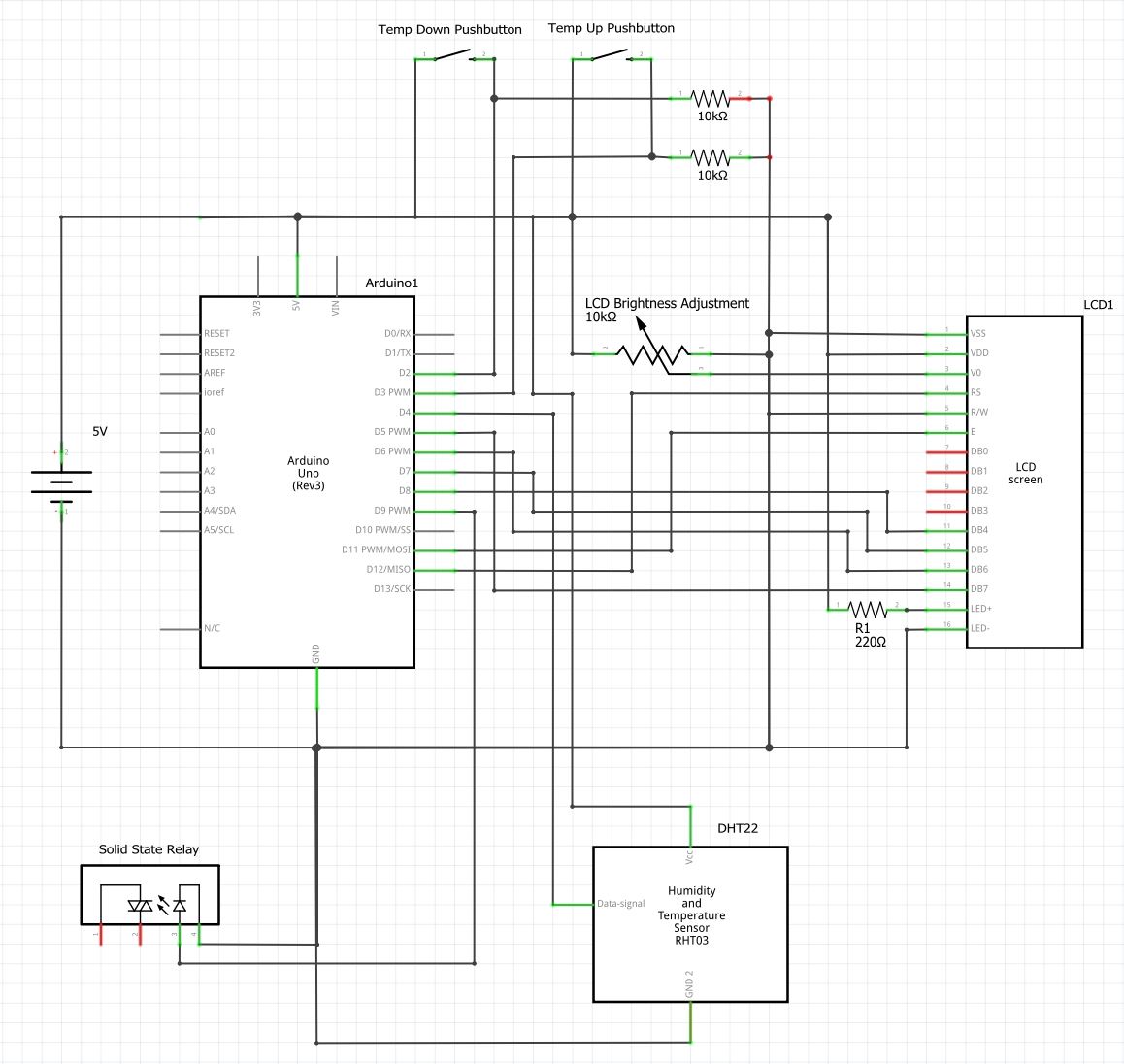
Temperature Controlled Exhaust Fan - Hackster.io

Temperature Controlled Exhaust Fan - Hackster.io

Soler Palau USA Brand Model TXB Belt Drive Centrifugal Up Blast Roof

Soler Palau USA Brand Model TXB Belt Drive Centrifugal Up Blast Roof

← Cooey Model 82 Bolt Diagram Cooey, Made In Canada By Winches Cook Safe Flow Diagram Storage Order Cooking Temperatures Se →